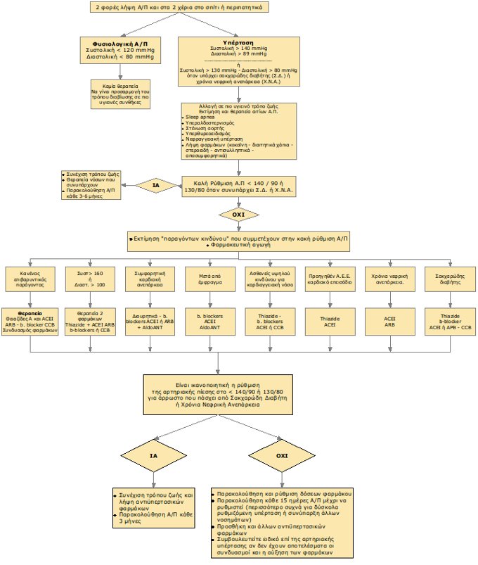
Αλγόριθμος αρτηριακής υπέρτασης
Φαρμακευτική αγωγή περιπατητικού αρρώστου

- ACEI (Angiotensin Converting Enzyme Inhibitor = Αναστολέας του ενζύμου αγγειοτανσίνης)
- AldoANT (Aldosterone antagonist = Ανταγωνιστής της αλδοστερόνης)
- ARB (Angiotensin receptor blocker = Αναστολέας των υποδοχέων αγγειοτανσίνης)
- BMI (Body Max Index = Δείκτης μάζας σώματος)
- BP (Blood Pressure = Πίεση αίματος)
- CCB (Calcium Channel Blockers = Αναστολείς διαύλου ιόντων Ca)
- CHF (Congestive Heart Failur = Συμφορητική καρδιακή ανεπάρκεια)
- CKD (Chronic Kidney Disease = Χρόνια Νεφρική ανεπάρκεια)
- CVA (Cardiovascular accident = Καρδιαγγειακό επεισόδιο)
- DM (Diabetes mellitus = Σακχαρώδης διαβήτης)
- DVP (Diastolic Blood Pressure = Διαστολική πίεση αίματος)
- ΕtOH (Ethylene Alcohol = Αιθυλική αλκοόλη)
- SBP (Systlic Blood Pressure)